政府信息公开

关于转发《四川省医疗保障局关于调整四川省医疗保障经办政务服务事项清单》的通知

    来源:遂宁市医疗保障局 发布时间:2023-09-05 14:34 浏览次数: 字体: [ ] 打印

    遂医保发〔202346


    各县(市、区)医保局,市医保中心:

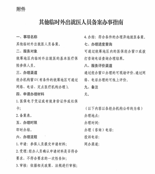
    现将《四川省医疗保障局关于调整四川省医疗保障经办政务服务事项清单的通知》(川医保办发202317)转发你们,请结合实际,及时做好清单调整,及时更新办事指南,切实加强宣传引导,坚决确保全省医疗保障经办政务服务事项清单落地落实。清单执行过程中的重大问题,请及时联系市医保局保障和指导科。

    联系人:孙惠;联系电话:08252257609

     



    遂宁市医疗保障局

    202394









    扫一扫在手机打开当前页
    Baidu
    map