根据工作需要,我单位拟公开比选1家第三方专业服务机构提供“金保工程”系统数据库维护和数据统计分析驻场服务,请有报名意向且符合条件的专业服务机构按要求递交相关资料。
一、资格条件
(一)具有独立承担民事责任的能力;
(二)具有良好的商业信誉和健全的财务会计制度;
(三)具有履行合同所必需的设备和专业技术能力;
(四)有依法纳税和缴纳社会保障资金的良好记录;
(五)参加本次采购活动前三年内,在经营活动中没有重大违法记录;
(六)法律、行政法规规定的其他条件。
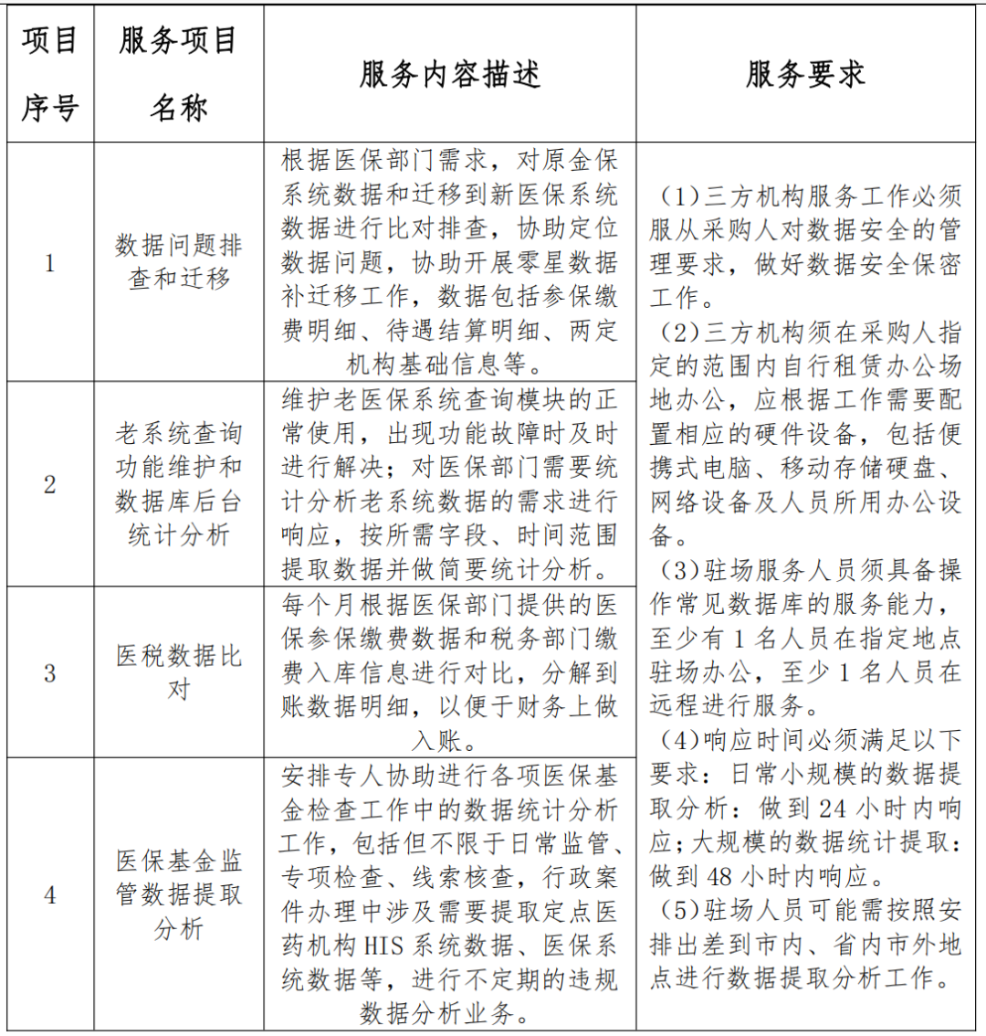
二、服务内容和服务要求

三、报名时间
请符合条件且有报名意向的专业服务机构于2023年11月20日17:00前通过现场递交或邮寄资料的方式进行报名。
四、报名资料
(一)加盖公章的统一社会信用代码证或营业执照(副本)复印件;
(二)加盖公章的法定代表人及授权代表人身份证复印件;
(三)加盖公章的企业信用记录查询截图;
(四)近5年来本机构(或本团队)开展的类似案例(业绩目录及相关证明材料加盖公章装订成册);
(五)本次项目服务方案;
(六)本次服务的最终报价(报价最高限价11.2万元)。
以上资料必须真实有效,加盖公章(鲜章),密封送达(密封处加盖公章),并预留联系人及联系电话。
联系地址:遂宁市河东新区东平中路2号市民中心3号花瓣市政务中心3楼3319室。
联系人:聂春燕
电话:0825-2222580
遂宁市医疗保障事务中心
2023年11月15日