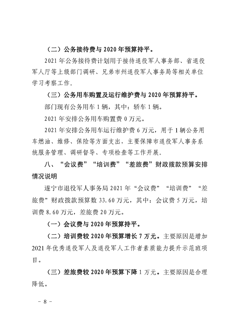
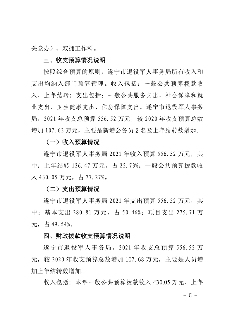
遂宁市退役军人事务局2021年部门预算
来源:市退役军人局
发布时间:2021-03-05 00:00
浏览次数:
字体: [
大
中
小
]
收藏
收藏
打印
附件:
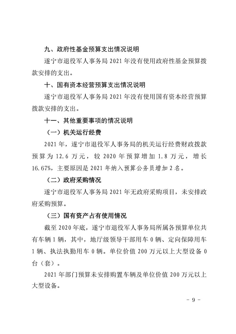
部门整体支出绩效目标申报表
部门预算报表(局本级).xls
项目绩效目标表.xls
扫一扫在手机打开当前页
map