政府信息公开

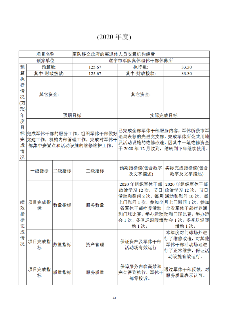
2020年度遂宁市军队离休退休干部休养所部门决算

来源:遂宁市军队离休退休干部休养所 发布时间:2021-08-20 12:37 浏览次数: 字体: [ ] 收藏 打印













































扫一扫在手机打开当前页
Baidu
map