政府信息公开

遂宁市发展和改革委员会关于对符合《天然气汽车改装企业管理规范》(DB51/T2146-2023)的天然气汽车改装企业进行网上公示的公告

来源:市发展改革委 发布时间:2025-08-05 15:32 浏览次数: 字体: [ ] 收藏 打印

遂宁市发展和改革委员会

关于对符合《天然气汽车改装企业管理

规范》(DB51/T2146-2023)的天然气汽车

改装企业进行网上公示的公告

 

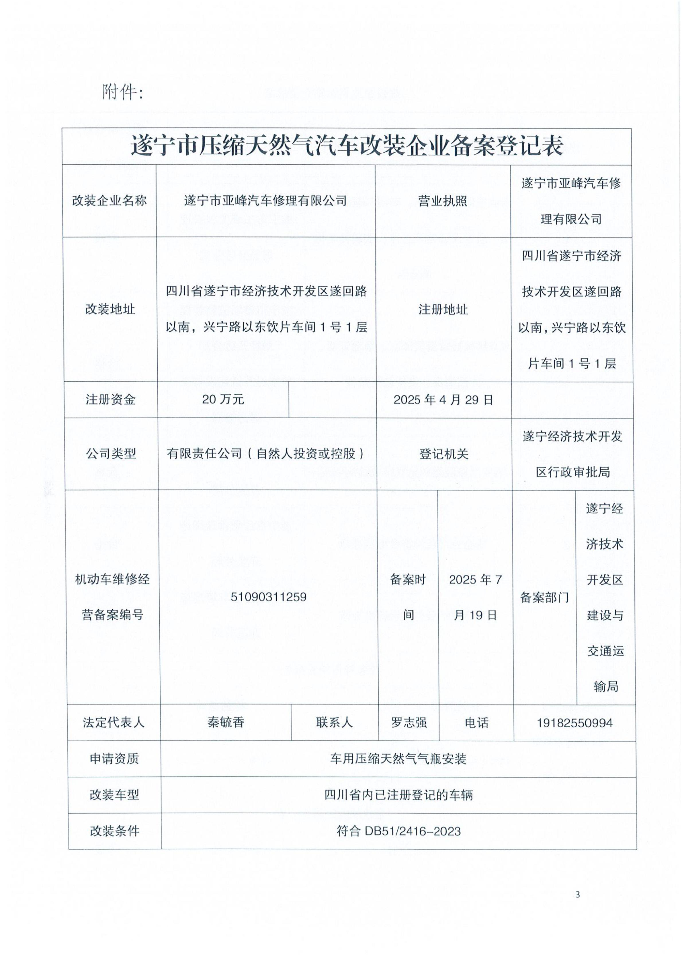
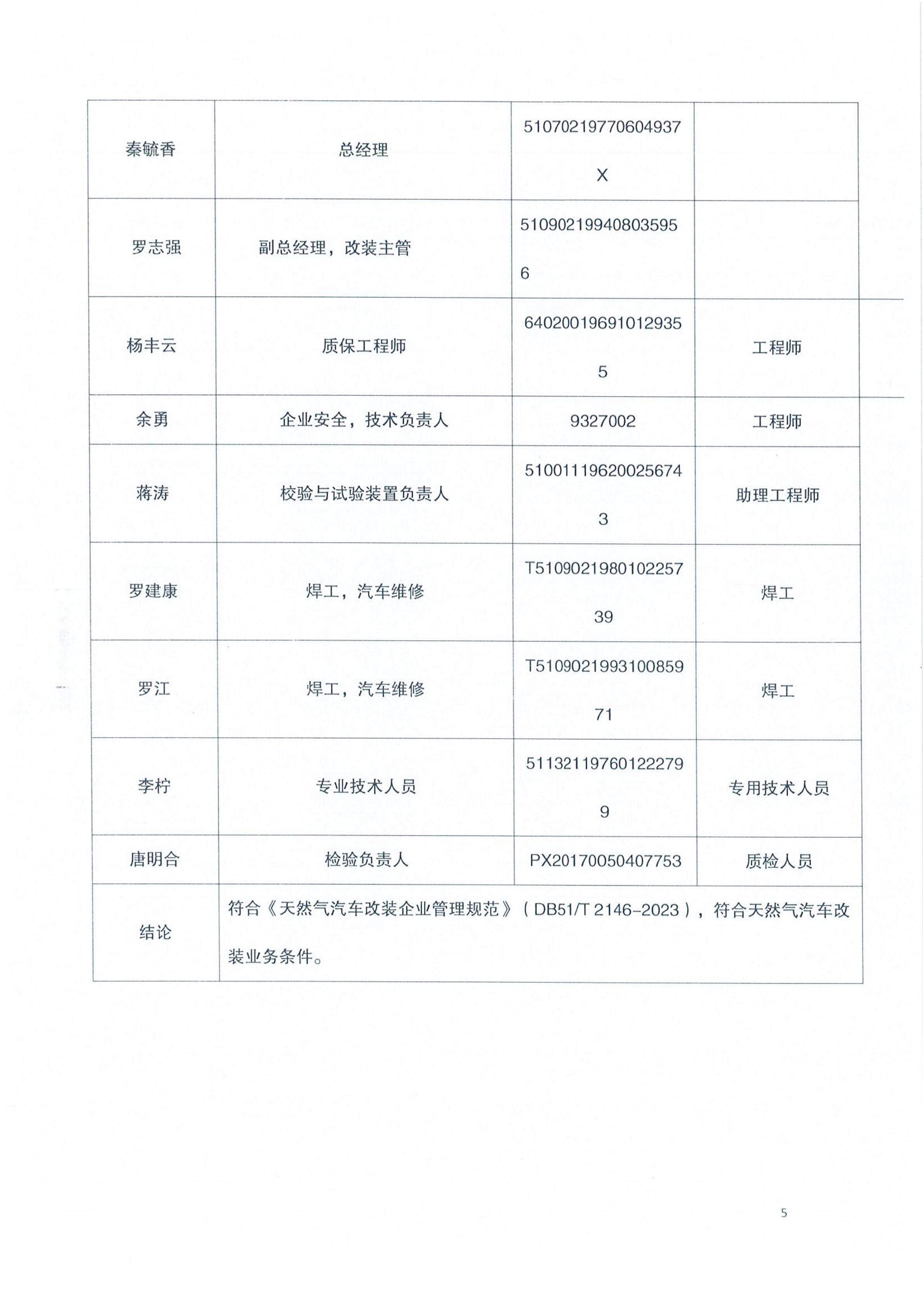
按照省发展改革委省能源局《关于做好〈天然气汽车改装企业管理规范〉宣贯工作的通知》要求,遂宁经开区发改、交运、应急、市场监管、生态环境等相关部门联合对遂宁市亚峰汽车修理有限公司天然气汽车改装企业资质进行了审核。经审核,遂宁市亚峰汽车修理有限公司符合《天然气汽车改装企业管理规范(DB51/T2146-2023)要求,现予以公示。

公示时间为202585—2025811日,期间如有意见,请致电或书面反馈至市级各对口部门。

 

附件:遂宁市压缩天然气汽车改装企业(遂宁市亚峰汽车修理有限公司)备案登记表

 

 

遂宁市发展和改革委员会     

202585        

 

(联系人:代航、王志;联系电话:0825-2988176


扫一扫在手机打开当前页
Baidu
map