政府信息公开
预决算及“三公”经费

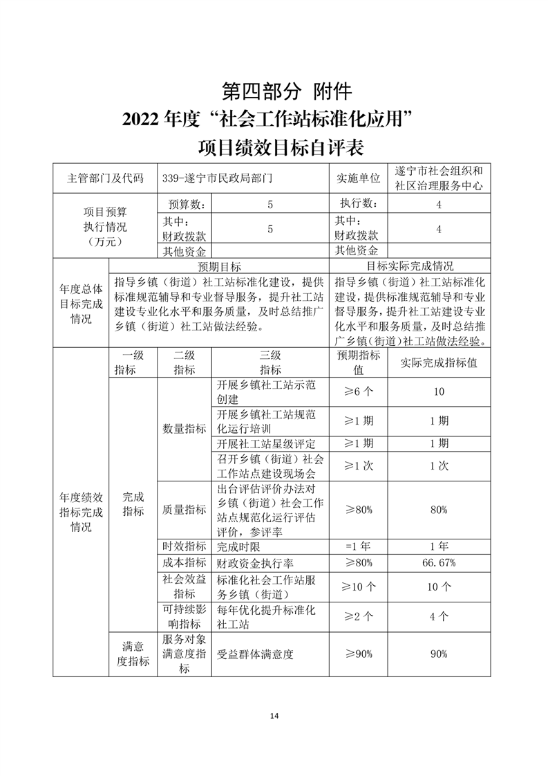
2022年度遂宁市社会组织和社区治理服务中心单位决算

来源:市民政局 发布时间:2023-08-25 17:42 浏览次数: 字体: [ ] 打印

扫一扫在手机打开当前页
Baidu
map